Масса К - tb-dd-a-lcd тв5.043.130-01 6 pin нужно опознать элемент на плате

Форум по весам Масса-К (Massa-K).

Модераторы: Sonc, siall

Ответить
Alfred900
Сообщения: 4
Зарегистрирован: 24 июл 2020, 06:45
Контактная информация:

Масса К - tb-dd-a-lcd тв5.043.130-01 6 pin нужно опознать элемент на плате

Сообщение Alfred900 »

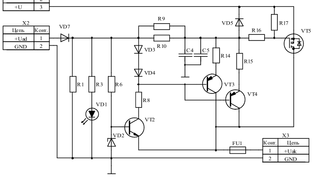
Товарные весы Масса -К .Модель не удалось опознать .
Блок tb-dd-a-lcd тв5.043.130-01 6 pin с интерфейс разъемом db9
Выгорела цепь питания . Нужно опознать элементы , а точнее резисторы.
Вложения
DSC_0180[1].JPG
Последний раз редактировалось Alfred900 03 авг 2020, 08:25, всего редактировалось 1 раз.
perdzed
Сообщения: 83
Зарегистрирован: 18 ноя 2013, 10:22
Откуда: Минск
Контактная информация:

Macca-K - нужно опознать резистор в цепи питания

Сообщение perdzed »

Не уверен, что это именно от этой платы схема, но очень похоже. Лучше перепроверьте по разводке
Вложения
перечень
перечень
схема
схема
Alfred900
Сообщения: 4
Зарегистрирован: 24 июл 2020, 06:45
Контактная информация:

Macca-K - нужно опознать резистор в цепи питания

Сообщение Alfred900 »

Огромное спасибо! Подходит! Только транзисторы и стабилитрон не указан..
perdzed
Сообщения: 83
Зарегистрирован: 18 ноя 2013, 10:22
Откуда: Минск
Контактная информация:

Macca-K - нужно опознать резистор в цепи питания

Сообщение perdzed »

вот
Вложения
полупроводники
полупроводники
Ответить

Вернуться в «Масса-К»

Кто сейчас на конференции

Сейчас этот форум просматривают: нет зарегистрированных пользователей и 1 гость