Godex BZB-2: разбираем, разбираемся, ремонтируем.

Принтер этикеток Godex BZB-2 модель EZ-2. Пришел в ремонт с диагнозом не работает, при включении загорается красный светодиод, при нажатии на протяжку ленты, светодиод тухнет. Оперативно принтер починить не удалось, а так как принтер резервный, и клиент не сильно дергал со скоростью ремонта, то ремонт начал делаться в фоновом режиме, то есть в свободное время, между окнами текущих ремонтов. Фоновый ремонт предполагает наличие ведения заметок, иначе по окончании ремонта уже не помнится то, что делалось вначале. Однако обилие поломок в составе одного устройства превысило все допустимые нормы, и заметок набралось на небольшую статью. Забегая немного вперед, хотелось бы отметить, проще было бы сдуть все микросхемы с платы и установить новые. Зато во время ремонта получилось ознакомится архитектурой схемы принтера.
Диагностика
Неисправность со слов клиента, при включении горит красная лампочка, на нажатии клавиши протяжки ленты принтер не реагирует.
Диагностика в мастерской. При включении, из под резинового вала идет дым, термопечатающая головка (ТПГ) моментально разогревается и термоэлементами жжет резиновый вал (подключение от штатного адаптера AC/AC). Поиск в Google схемы на BZB-2 модель EZ-2 - результатов не дал, собственно об этом можно было и так догадаться. Но на форумах данный принтер периодически рассматривается.
| Замечание по ремонту - «Напряжение питания AC 13,5 3A», так как блок питания к такому принтеру довольно редкое явление, на время ремонта можно использовать, либо блок питания с Феликса 02К (правда печать будет тускловатая), либо универсальный блок питания для ноутбука с ручной установкой питающего напряжения. |
| Важное замечание. Несмотря на то, что внешний адаптер выдает переменное напряжение, и на модуле блока питания стоит входной диодный мост, блок питания все равно следует подключать по схеме - на разъеме "+" внутри, "-" снаружи. |
Схемотехника, логика работы
Обычно подобный пункт стараюсь размещать в конце материала, но здесь нарушим традицию, иначе ремонт принтера будет сложнее рассматривать. Так как принтер имеет две модификации материнской платы, мы будем рассматривать только вариант с процессором SM5964 (Рис. 1) . Все элементы принтера рассматриваться не будут, только те, которые затронул ремонт.

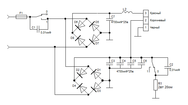
Блок питания
Блок питания классический трансформаторный БП. Состоит из понижающего трансформатора (выполнен в виде внешнего адаптера AC 220/13,5 с током на вторичной обмотке не менее 3А ), выпрямителя из четырёх диодов, образующих диодный мост и конденсатора большой ёмкости. Выпрямитель (а точнее два выпрямителя) расположен внутри корпуса принтера и выполнен в виде отдельного модуля (Рис. 2). Первый выпрямитель выполнен на диодах с барьером шотки D5,D6,D7,D8 (SR560 60в, 5А) и конденсаторе C7 (4700мкФ*25в) служит для питания ТПГ и двигателя, напряжение с него поступает на материнскую плату и сразу уходит на разъем ТПГ и двигателя. Второй выпрямитель выполнен на диодах с барьером шотки D1,D2,D3,D4 (SR560 60в, 5А) и конденсаторах C3,C4,C5,C6 (4700мкФ*25в) предназначен для питания материнской платы. На материнскую плату выпрямленное напряжение поступает в виде разъема J1, у которого:
1 pin (красный провод) +13В, питание ТПГ и двигателя.
2 pin (коричневый провод) +13В ток покоя 200мА, питание материнской платы.
3 pin (черный провод) земля.

Выпрямленное напряжение с 2 pin J1 поступает через LC (С10) фильтр на DC-DC конвертер U13 (МС34063) на выходе которого получаем +5В. Конвертер U13 (МС34063) выполнен по классической схеме, на выходе стоит LC (С11,С12) фильтр.
Цепи управления двигателем
Цепь управления двигателя фактически состоит из двух групп (Рис. 3). Одна группа отвечает за ограничение длительности импульса подаваемого на обмотку двигателя (U7 (НС138)+pin1 U1(SM5964 сигнал WR)->U11(LS32)->R9->U10(HC123)–>11pin U9(HC374)) , вторая группа отвечает за чередование фаз(U9(HC374)->U18(ULN2003A)->JP5).

| Важное замечание по U18 (ULN2003A), менять эту микросхему надо на ULN2003A с такой же буквой, в противном случае при пониженном сетевом напряжении принтер начинает пропускать строки, при повышенном сетевом напряжении, двигатель вообще отказывается запускаться. |
Цепи управления ТПГ
Для более глубокого понимания сути материала, желательно ознакомится со статьей "Принцип работы термопечатающей головки"
Разъем JP6:
1,2,14,15 pin – питание для нагревательных элементов, приходит напрямую с блока питания, c 3 pin J1(красный провод).
3,4,12,13 pin – земля
5 pin - +5в питание логических элементов ТПГ
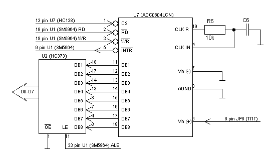
6 pin – выход температурного датчика (для БУ ТПГ 3,3-3,4в), уходит на 6 pin АЦП U6 (ADC0804LCN)
7,8 pin - STB сигнал разрешение печати, этот сигнал (Рис. 4) включает силовые нагревательные элементы ТПГ, приходит с 12 pin U10 (НС123)

9 pin сигнал (Рис. 5), неопознан (IN вход данных или CLK запись в сдвиговый регистр), выходит с 13 pin U1 (SM5964), осциллограмма на тесте печати при включении

10 pin сигнал CLK – запись в регистр сохранения 8 pin U1 (SM5964), осциллограммы нет, сигнала нет, и скорее всего осциллограф его просто не отлавливает.
11 pin сигнал (Рис. 6), неопознан (IN вход данных или CLK запись в сдвиговый регистр), выходит с 11 pin U1 (SM5964), осциллограмма на тесте печати при включении.

Цепь датчика температуры
Сигнал с 6 pin JP6 (Рис. 7) поступает на АЦП U6 (ADC0804LCN) в аналоговом виде, напряжение от 0 до 5в (замер для новой ТПГ: 3,3-3,4в), далее преобразовывается в восьмибитовое представление и на шину данных передается через регистр защелку с тремя состояниями на выходе U2 (74HC373), которые в свою очередь забираются по прерыванию INTR идущему с 5 pin АЦП U6 (ADC0804LCN) на 9 pin процессора U1 (SM5964).

Проявляется неисправность АЦП следующим образом, медленно (очень медленно) печатает тест, и пережигая при этом бумагу. Пример печати при неисправной U6 (ADC0804LCN).
| Несмотря на то, что АЦП ADC0804LCN довольно распространенная микросхема, найти ее оперативно оказалось довольно проблематично. Поэтому при отсутствии вышеуказанной АЦП, предлагается следующий вариант: |
Микросхема U6 удаляется со своего места
На место шины данных (11-18 pin U6) устанавливается резистивная сборка (просьба не путать с конденсаторной сборкой), в нашем случае использовалась сборка на 4,7кОм. Общий контакт подключается на +5в, придется подгибать и напаивать проводок на соседнюю ножку (20 pin) ранее установленной микросхемы U6.
На ЛА3 собирается генератор на 3-10кГц, выход генератора подключается на место бывшего 5 pin U6. В нашем случае использовался генератор на 3 кГц.

Так как использована серия КМОП, и были взяты под руку перрвые попавшиеся элементы. То схема получилась такая (Рис. 8).
Цепь сигнала STB (сигнал разрешения печати)
Рассматриваемый сигнал должен находится в активном уровне жестко ограниченное время, во избежание выхода из строя ТПГ. Смотрим схему прохождения сигнала от процессора U1 (SM5964) до разъема ТПГ (JP6 15 pin) рис. 8, как видим схема проста для безобразия. Немного уделим ей внимание. Сигнал с процессора поступает на триггер Шмитта - инвертор U5 (HC14). Триггер Шмитта здесь не только улучшает форму сигнала, но и служит буфером. Далее на сигнал приходит на одновибратор U10 (HC123) у которого длительность выходного импульса определяется внешними времязадающими элементами RС (R38 100кОм) и (C26). Соответственно на U10 (HC123) формируется длительность импульса STB, другими словами яркость печати, однако максимальная яркость ограничивается на железном уровне элементами R38C26.

Параллельный порт
Параллельный порт выполнен на регистрах U14 (HC374) и D-триггер U12 (LS74A).


Процессор
Процессор U1 (SM5964), если нет возможности купить, то можно найти на платах скаляра LCD монитора. Взаимозаменяем на W78E516BP (установлен в ФР Феликс02К, РК), 89C60X2 и 89V51RD2.
Ремонт
Ремонт начинаем с самого простого, отключаем ТПГ и включаем принтер без ТПГ.
1. При нажатии клавиши протяжки ленты, принтер выключается. Не поступают сигналы управления двигателем на сборку силовых ключей U18(ULN2003A), которые идут шины данных через регистр U9(HC374). Этим регистром управляет U10(HC123). Меняем U10(HC123) - теперь при нажатии клавиши протяжки ленты принтер не выключается, но и двигатель не работает.
2. При нажатии клавиши протяжки ленты, двигатель не вращается. Меняем U9(HC374), так как с ее выходов нет сигналов на сборку силовых ключей U18(ULN2003A), а сигнал OE на 1 pin U9(HC374) присутствует. После замены U9(HC374) двигатель заработал.
3. При включении принтера на тестовой печати без установленной ТПГ, нет сигнала STB. Не сигнала STB, точнее он есть, но постоянно в активном состоянии. сигнал поступает с процессора U1(SM5964) через буфер U5(HC14) и ограничитель ширины импульса STB U10(HC123). Помогает замена элементов U5(HC14), U10(HC123).
4. При включении принтера на тестовой печати сгорает ТПГ и сгорает цепь формирования сигнала STB U5(HC14), U10(HC123) (ТПГ заведомо исправная, цепь формирования сигнала STB исправна). Смотрим шину питания +5в, по +5в наблюдаются выбросы с амплитудой c характерной для конверторов DC-DC серии 34063 поломкой, неисправен конденсатор в первом плече фильтра. Правда, меняем все три конденсатора, два на выходе C12,C11(100мкФ*50в) в фильтре на выходе U13(34063), один на входе U13(34063) C10(47мкФ*35в). Неисправность устраняется.
5. При включении принтера на тестовой печати, ТПГ не печатает, сигнал STB есть. Помогает замена процессора U1(SM5964). Родного не нашлось, заменили на W78E516BP. Не забываем прошить процессор .
6. При включении принтера на тестовой печати, этикетка печатается медленно и ТПГ пережигает термоленту, при нажатии клавиши протяжки бумаги, двигателя, лента выходит с нормальной скоростью. Вместо штрих кодов печатается мусор (Рис. 12).

Помогает замена ОЗУ U3(62256), после замены, штрих коды печатаются нормально.
7. При включении принтера на тестовой печати, этикетка печатается медленно и ТПГ пережигает термоленту, при нажатии клавиши клавиши протяжки бумаги, двигателя, лента выходит с нормальной скоростью. Неисправен АЦП U6 (ADC0804LCN), так как АЦП не нашлось, заменяем его на его эрзац аналог, генератор 3-10кГц на 5н и шину данных с АЦП подтягиваем к 5в. В нашем случае все заработало на 3 кГц. Принтер запечатал нормально.
8. По LPT порту нет связи с компьютером. Меняем U14 (HC374) и U12(LS74A).
9. При подключению кабеля к LPT порту из принтера идет дым. В положении выключателя "0" дымит R1 в блоке питания, в положении "1" дымит ТПГ . Используется блок питания с выходом на постоянное напряжение, соответственно минус подключен на внутреннюю жилу, плюс на наружную сторону разъема. Для устранения дефекта необходимо завести внешний источник постоянного напряжения следующим образом "+" на внутренний контакт, "-" на наружный контакт.
Итого. Неделя ремонта в фоновом режиме, куча замененных запчастей и куча новых наработок.
Часто задаваемые вопросы
1. При включении принтера BZB-2 горит красная лампочка. Возможны три варианта, рассмотрен каждый в отдельности
1.1. Ошибка говорит о том, что нет ленты в печатающем тракте. Заправьте ленту и нажмите клавишу протяжки ленты, так что бы вышло 5-10 см ленты (производитель рекомендует нажать эту клавишу не менее 7 раз)
1.2. Если лента заправлена, а ошибка (красная лампочка) горит, то нажмите клавишу протяжки ленты после выхода 5-10 см ленты (производитель рекомендует нажать эту клавишу не менее 7 раз), ошибка должна потухнуть.
1.3.Если после нажатия клавиши протяжки ленты ошибка не уходит, требуется настроить датчик края бумаги. Данная операция называется Калибровка принтера BZB-2.
Иногда, при использовании некачественной этикет-ленты, принтер неправильно определяет начало/конец этикетки. В этих случаях требуется корректировка чувствительности сенсора края этикеток. Любые настройки сенсора должны производиться квалифицированным персоналом. Рекомендуется производить настройку в просторном освещенном помещении.
1. Снять верхнюю крышку принтера.

2. Рисунок 13 демонстрирует вид сверху на схему. Настройка производится путем поворота переменного резистора (VR) против часовой стрелки (уменьшение чувствительности сенсора) или по часовой стрелке (увеличение чувств.). Каждый легкий поворот резистора должен быть проверен как минимум 7-кратным нажатием кнопки подачи бумаги. Если Вы используете непрерывную термо-ленту
1. Заправить бумагу под сенсор. Если индикатор состояния светится зеленым, перейти к пункту 3.
2. Медленно подстраивайте переменный резистор (VR) последовательно нажимая на кнопку подачи бумаги (минимум 7 раз) до тех пор, пока индикатор состояния не засветится зеленым.
3. Выньте бумагу из-под сенсора и нажмите кнопку подачи бумаги. Если индикатор состояния светится красным, настройка закончена. В противном случае медленно поворачивайте резистор в обратном направлении, пока индикатор не засветится красным, затем повторите с пункта 1.
Если Вы используете термо-этикетки
1. Снять этикетку с бумажной основы. Заправить бумажную основу под сенсор.
2. Медленно подстраивайте переменный резистор (VR) последовательно нажимая на кнопку подачи бумаги (минимум 7 раз) до тех пор, пока индикатор состояния не засветится красным.
3. Поместить этикетку (на бумажной основе) под сенсор и нажать кнопку подачи бумаги несколько раз. Если индикатор состояния засветился зеленым, Вы закончили настройку. Если индикатор по-прежнему светится красным, повторяйте шаги 2 и 3, пока не достигните зеленого свечения индикатора.
Справочные данные
Образец тестовой печати (Рис. 14). При включении принтера нажать клавишу протяжки бумаги и удерживать не менее 4 сек.

Микросхемы, так как в интернете можно найти много информации, для удобства и простоты работы будет представлена только структурная схема и распиновка указанных микросхем.
U1 (SM5964)

U2 (HC373D)

U3 (62256SL)
U4 (N/A)
U5 (HC14)

U6 (ADC0804LCN)

U7 (HC138)

U8 (N/A)

U9 (HC374D)

U10 (HC123D)


U11 (LS32)

U12 (LS74A)

U13 (34063AP)
U14 (HC374D) см. U9
U15 (LS32) см. U11
U16 (LS74A) см. U12
U17 (LM339M)
U18 (ULN2003A)

U19 (N/A)
U20 (N/A)
Ремонтный комплект.
Если есть желание в разы увеличить скорость ремонта. Необходимо заренее запастись следующими деталями, микросхемы все планарные, кроме ADC0804LCN
ULN2003A-1шт
HC374-2шт
HC373-1шт
HC123- 1шт
HC14-1шт
LS74- 1шт
ADC0804LCN -1шт
SM6954 - 1шт подойдут (W78E516BP, 89C60X2, 89V51RD2)
Диод с барьером шотки SR560 - 4 шт
Благодарности
Отдельная благодарность участникам этих форумов tridentxp, Bit за предоставленную помощь и консультации.
Благодарность коллеге Олегу за предоставленную материально - техническую базу, без которой материал был бы неполный.
UPD 21/08/2014 Отдельная благодарность Андрею за считанную прошивку Godex_BZB2_v3.01

5 комментариев
Упомянутую "прошивку Godex_BZB2_v3.01" можно скачать как нибудь ???
https://www.utmel.ru/blog/categories/resistor/what-is-a-variable-resistor
все про электроннные компоненты